Psychological Characteristics and Social Entrepreneurial Intentions: A study among Accounting Education Students in Indonesia
DOI:
https://doi.org/10.23917/jpis.v33i2.3148Keywords:
psychological characteristics, gender, social entrepreneurship intentionAbstract
This study aims to determine the effect of individual psychological characteristics (locus of control, propensity to take risk, self-confidence, need for achievement, tolerance of ambiguity, and innovation) on social entrepreneurial intentions with gender control variables of Accounting Education students throughout Indonesia. The theory used is Theory of Planned Behavior (TPB). The population is 12.503 therefore, measurement sample used amounted to 372 who were Accounting Education students throughout Indonesia. Data collection with a questionnaire. Data analysis techniques using structural equation modeling (SEM) with Smart PLS 3 because, Smart PLS 3 can to measure the little population. The results showed that locus of control, self confidence, need for achievement, and innovation have a positive and significant influence on social entrepreneurial intentions, while propensity to take risk and tolerance of ambiguity do not. On the other hand, it was found that there is no significant difference in social entrepreneurial intention from the aspect of gender. It is recommended that the educational curriculum, especially in Accounting, integrate aspects of individual psychological characteristics into learning programs to increase student interest in social entrepreneurship.
Downloads
INTRODUCTION
Indonesia's population will have reached 278.69 million individuals. This large population has given rise to a number of significant social problems. These social problems arise as a result of changes in social conditions that occur in the midst of society (Mulyana, 2017). In other words, changes in social dynamics have become the main trigger for social problems in society. In the ever-evolving digital era and relentless social change, the role of social entrepreneurship is getting stronger in driving the progress of society. Social entrepreneurship is not just about business; it is a spirit that aims to bring positive changes in various aspects of life, from social welfare to maintaining environmental sustainability. Students, who are considered the agents of change in the future, are increasingly aware of the crucial role they can play in actualizing this vision of social entrepreneurship. The issue and academics' interest in the study of social entrepreneurship is currently being discussed. Social entrepreneurship is a form of economic activity that aims to create positive social impact while achieving financial sustainability. This research is motivated by the concept of social entrepreneurship. Howorth (2006) revealed that social entrepreneurship as a whole focuse on three main elements, namely individuals, profitability, and the environment, so as to provide solutions to various social problems.
A large number of previous studies have shown that personality traits and attitudes have significant effects on entrepreneurial intentions. A trait-based approach to entrepreneurial intention can look back to studies by McClelland (1961) or Bandura (1977) that examined self-efficacy. Many studies discuss the effects of personality traits such as need for achievement (Kristiansen & Indarti, 2004), locus of control (Mazzarol et al., 1999), and self-efficacy (Carr & Sequeira, 2007; Linan et al., 2011; Shook & Bratianu, 2010; Zhao et al., 2005) on entrepreneurial intentions. Espiritu-Olmos & Sastre Castillo (2015) conducted a study to examine the relationship between personality traits and entrepreneurial intentions among public university students in Madrid, Spain. The results show that six dimensions of personality traits, namely internal control, need for achievement, kindness, tolerance of ambiguity, tolerance for risk and extroversion significantly affect entrepreneurial intention. In addition, Koh (1996) examined the relationship between psychological characteristics and entrepreneurial tendencies among MBA students in Hong Kong. Based on the results of his analysis, the researcher found that the psychological characteristics of innovativeness, ambiguity tolerance and propensity to take risks were significantly related to entrepreneurial tendencies. In contrast, the findings of the above study indicate that two personality characteristics, namely the need for achievement and locus of control are not significant. Another study was conducted by Dinis et al. (2013), which examined the relationship between psychological characteristics and entrepreneurial intentions among adolescent students between the ages of 14 and 15. Their results showed that self-confidence and the need for achievement were positively associated with entrepreneurial intentions. Meanwhile, risk propensity had a negative influence on entrepreneurial intentions. However, the psychological characteristics of tolerance for ambiguity, locus of control and innovativeness were found to be insignificant. Social entrepreneurship is a concept in which entrepreneurs tailor their activities to the purpose of creating social value. A social entrepreneur combines passion for a social mission with entrepreneurial principles such as innovation and determination (Dees, 2001). Social entrepreneurs are agents of change who are able to carry out the ideals of changing and improving social values and become discoverers of various opportunities to make improvements (Santosa, 2007). Thus, social entrepreneurship is also referred to as an agent of change in the economy (Rintan et al., 2017). The purpose of the study was to determine the effect of individual psychological characteristics (locus of control, propensity to take risk, self-confidence, need for achievement, tolerance of ambiguity, and innovation) on social entrepreneurial intentions with gender control variables of Accounting education students throughout Indonesia.
In Azen's (1991) theory of planned behavior, intention shows the motivational factors that can influence behavior; an indication of how much a person is willing to try to do something or a person's plan regarding how much effort they will spend to show certain behaviors. Entrepreneurial intention is a person's tendency to create a new business by using his ideas and creativity (Santoso & Selamat, 2019). Social entrepreneurial intention is an individual's belief, desire, and determination to build a new social enterprise (Tran & Von Korflesch, 2016). Understanding individual goals in starting and running a business lies in intentional behavior (Krueger et al., 2000). Based on the description above, it is concluded that social entrepreneurial intention is a person's belief to establish a business in the social field with the aim of providing solutions to social problems in society. The current research will follow Koh's (1996) suggestion to examine the influence of individual psychological characteristics on social entrepreneurial intention with gender control variables among accounting education students in Indonesia. The psychological constructs in this study consist of six dimensions, namely (locus of control, propensity to take risk, self-confidence, need for achievement, ambiguity tolerance, and innovation adapted from Koh's (1996) research.
Locus of control was first coined by (Rotter, 1954). Locus of control is conceptualized as internal (people believe that they can control their lives) or external (which means they believe that their decisions and lives are controlled by environmental factors that they cannot influence, or by chance or fate). (Rotter, 1966). Previous research has revealed that internal locus of control factors had more influence on entrepreneurial intention (Göksel & Aydıntan, 2011; Mazzarol et al., 1999). In addition, Gatewood et al. (1995) have highlighted that entrepreneurial venture success factors are related to internal locus of control. Hence the proposed hypothesis:
H₁: Locus of control has a positive and significant effect on social entrepreneurial intention.
In this study, the researcher assumes that being a social entrepreneur and a commercial entrepreneur are equally risky. Therefore, social entrepreneurship only appeals to highly motivated and risk-taking individuals. Therefore, individuals who are high risk takers tend to be attracted to risky jobs, and they also tend to be more confident in their ability to handle such jobs (Antonic, 2003; Macko & Tyszka, 2009). This also relates to the fact that risk-taking propensity can increase the perceived likelihood of social entrepreneurship (Luc et al., 2018). Thus the researcher proposes the hypothesis:
H₂: Propensity to take risk has a positive and significant influence on social entrepreneurship intention.
Self-confidence refers to the personal belief that one can achieve a specific goal with a single action. Scarborough (2011) states that successful entrepreneurs have high self-confidence and face many failures in their business even more than once before achieving success. As stated by Burns (2008), he suggests that self-confidence is very important to overcome insecurity in making good decisions and building your own business. In addition, when making decisions, people face many risks that favor success or failure. Robinson et al. (1991) found that entrepreneurs have higher self-confidence, which can distinguish them from non-entrepreneurs. Previous research also shows that self-confidence has a positive effect on entrepreneurial intention (Ferreira et al., 2012). Hence the proposed hypothesis:
H₃: Self confidencehas a positive and significant influence on social entrepreneurial intention.
The need for achievement refers to a person's desire to achieve excellence or succeed in a competitive situation, positively associated with entrepreneurial intentions. Research by Ramayah & Harun (2005) showed a positive relationship between need for achievement and entrepreneurial intention among students at the University of Science Malaysia. In addition, Tong et al. (2011) also identified need for achievement as the main predictor of entrepreneurial intention, and individuals who have a high level of need for achievement tend to be more active in entrepreneurial activities. Similar results were also found in a study by Ferreira et al. (2012), which confirmed that need for achievement is positively related to entrepreneurial intention. Thus the authors propose the hypothesis:
H₄: Need for achievement has a positive and significant influence on social entrepreneurial intention.
Tolerance for ambiguity is the ability to perceive unclear situations without feeling threatened, and this is taken from Budner's (1982) study. Previous research confirms that tolerance for ambiguity plays a significant role in influencing entrepreneurial intentions (Scarborough, 2011), especially since entrepreneurs must continue to make decisions under conditions of uncertainty, often with conflicting information coming from various unknown sources. Similar results were found in a study by (Zarei et all., 2013), which showed a positive correlation between tolerance for ambiguity and entrepreneurship. More recently, a study in Sarawak, East Malaysia, confirmed that tolerance for ambiguity has a positive impact on entrepreneurial intention among Dayak youth (Tateh et al., 2014). Hence the proposed hypothesis:
H₅: Tolerance of ambiguity has a positive and significant influence on social entrepreneurial intention.
In the context of social entrepreneurship, innovativeness is considered very important and a key characteristic, as it helps in providing creative solutions to social problems (Peredo & McLean, 2006). Individuals who are highly innovative, and motivated to solve social problems, are more likely to become social entrepreneurs in the future (Gur-Erdogan et al., 2014; lp et al., 2018; Mueller & Thomas, 2001). In addition, research conducted by Hamidi et al. (2008) found that high scores on creativity and prior entrepreneurial experience were positively associated with entrepreneurial intentions. Koh (1996) revealed that entrepreneurial intentions among students have greater innovation than those who do not. Therefore, to become an entrepreneur, the element of innovativeness is important to explore an individual's intention to venture into a new business. Thus the researcher proposes a hypothesis:
H₆: Innovation has a positive and significant relationship with social entrepreneurship intention.
Gender has an influence on entrepreneurial intentions considering that there are different views on work between men and women. Manson & Hogg (1991) & Wijaya (2007) states that most women tend to choose jobs casually compared to men. Gender differences are found in the entrepreneurial intentions of university students around the world (de la Cruz Sánchez-Escobedo et al., 2014). In general, women are reported to have lower entrepreneurial intentions (Zhao et al., 2005) so researchers conclude that women are less likely to want to become entrepreneurs than men. Meanwhile, research conducted by (Smith et al., 2016) shows that gender differences have no direct influence on social entrepreneurial intentions. Likewise, the results of (Inneke Setiawan et al., 2020), research on entrepreneurial intentions reveal that masculine and feminine gender orientation has no significant effect on entrepreneurial intentions. Thus the researcher proposes a hypothesis:
H₇: there are differences in social entrepreneurship intention in terms of gender
This study will explore the influence of individual psychological characteristics such as locus of control, propensity to take risk, self-confidence, need for achievement, tolerance of ambiquity, and innovation on social entrepreneurship intention using gender as a control variable. The framework of this research model is illustrated in figure 1 below:
RESEARCH METHOD
This study uses a descriptive verification method with a quantitative approach that aims to determine the effect of the independent variable of individual psychological characteristics on the dependent variable, namely social entrepreneurial intentions with gender control variables. The Population is 12.503 therefore, messurement sample used amounted to 372 who were Accounting Education students throughout Indonesia. The distribution of questionnaires is closed, which includes independent variables, namely individual psychological characteristics consisting of locus of control (Koh, 1996) totaling 6 indicators, namely due to mistakes, bad luck, self-effort, accepting consequences, luck that affects fate and making something. Propensity to take risk (Koh, 1996) amounted to 6 indicators including guaranteed and constant, taking risks, working under conditions of uncertainty, investing money, considering risks and setting up a business. Self confidence (Koh, 1996) totals 6 indicators including achieving without supervision, achievement ability, weakness and fear, doubting ability, asserting oneself, hardworking, and ambitious. Need for achievement (Koh, 1996) totals 6 indicators including challenge and competence, well-paid work, standard comfort, unchallenging work, doing something, and on the basis of friendship. Tolerance ambiguity (Koh, 1996) amounted to 6 indicators including job security, clear instructions, unstructured situations, work schedules, over-lapping responsibilities, making decisions. Innovation (Koh, 1996) amounts to 5 indicators including changing ways, business opportunities, overcoming difficulties, new ways, and new ideas. The dependent variable is the intention of social entrepreneurship (Linan & Chen, 2009) totaling 5 indicators including becoming an entrepreneur, professional goals, setting up a company, starting a firm, and having intentions. The data collection technique is a questionnaire using a Likert scale ranging from 1-5 to answer questionnaire questions with the number 1 indicating "strongly disagree" and 5 "strongly agree". The questionnaire was created using Google forms media and then distributed to respondents.
Data analysis in this study used Smart Partial Least Square (PLS) software version 3.00 because, Smart Partial Least Square (PLS) can to measure the little population. Model evaluation in testing with PLS consists of two stages, namely outer model and inner model. Evaluation of the outer model and inner model. Outer model evaluation consists of the Loading Factor test, Cross Loading, Fornell-Larcker Criterion, Average Variances extracted, Cronbach's Alpha, and Composite Reliability. While the inner model evaluation used in this study consists of the R-Square Test (R2), f-square Test (f2), f-Square Test (Q2), Goodness of Fit Test, Path Coefficient Test.
RESULTS AND DISCUSSION
The profile of students who are respondents, from the aspect of gender, is described in table 1 as follows.
The results of questionnaire data processing show that the characteristics of respondents based on gender consist of men and women. Respondents were female with 196 people (52.69%), while the other 176 were male (47.31%).
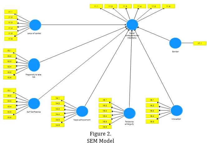
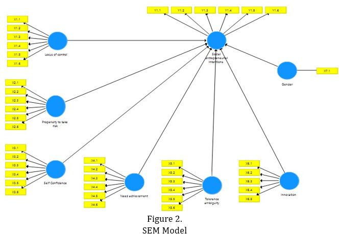
The SEM model used in this study will be displayed in the following figure.
Furthermore, validity and reliability tests were carried out to determine whether the variables used were valid and reliable. Variable measurement indicators can be qualified if the loading factor value is above 0.7 (Henseler et al. 2009). After the outlier loadings test, there were two invalid indicators so that the 2 indicators were not used, leaving only 39 items out of a total of 41 items. The indicators that are not used are achievement ability (X3.2) and job security (X5.1). Then the outer loadings test was carried out again without the two invalid indicators to test whether the 39 items used were still valid or not. The following is a picture of the outer loading results:
Based on figure 3, it is known that all indicators in each variable have a loading factor value of more than 0.7 so that they are declared valid, so 39 indicators are declared to have met the requirements.
Furthermore, several adjustments were made 39 indicators have met the criteria for convergent validity, namely with the AVE value on all variables of more than 0.5. The following is a table 2 of Forner Lacker results:
Based on table 2 of the Fornell-Lacker test results, it is known that all variables show the root AVE value in each variable is greater than the relationship between constructs in the model so that it is stated that all variables have feasibility in terms of Fornell-Lacker evaluation.
Furthermore, 39 indicators were tested for reliability, the reliability analysis test criteria with the value of chronbac's alpha and Composite Reliability above 0.60 which indicated that the variables in the study were reliable (Sugiyono, 2013). The following table 3 reliability results:
Based on table 3, it shows that all variables in this study have a Cronbach's alpha value greater than 0.60, namely locus of control (0.883), propensity to take risk (0.882), self confidence (0.929), need for achievement (0.888), tolerance ambiquity (0.884), innovation (0.873) and social entrepreneurial intention (0.886). In addition, the Composite Reliability value on the variables in the study is greater than 0.70, namely locus of control (0.910), propensity to take risk (0.909), self confidence (0.946), need achievement (0.909), tolerance ambiquity (0.910), innovation (0.908) and social entrepreneurial intention (0.914) so that all indicators used in this study are declared reliable.
Testing the coefficient of determination (R²) is carried out to measure how much the independent variable is able to influence the dependent variable. Based on the results of the coefficient of determination test, it can be seen that the value of the R-Square test results is 0.523, which means that the locus of control variable, propensity to take risk, self-confidence, need for achievement, tolerance ambiquity, innovation and gender have a moderate influence on social entrepreneurial intention, which is 52.3%.
The effect value of f-square (f²) is done to test how much impact each independent variable has on the R-square (R²) value of the dependent variable. The f-Square value of 0.02, 0.15, and 0.35 can be interpreted whether the latent variable predictor has a weak, medium or large influence at the structural level (Ghozali, 2011). The following is table 4 of the f-square test results:
The results of the f-square (f²) test show that the locus of control variable has a weak influence on social entrepreneurial intention, namely a value of 0.047, propensity to take risk has a weak influence on social entrepreneurial intention, namely 0.004, self confidence has a weak influence on social entrepreneurial intention, namely 0.044, need achivement has a weak influence on social entrepreneurial intention with a value of 0.013, tolerance ambiquity has a weak influence on social entrepreneurial intention with a value of 0.005, Innovation has a medium influence of 0.247 on social entrepreneurial intention and gender has a weak influence on social entrepreneurial intention with a value of 0.002.
In the Goodness of Fit (GoF) test to measure and determine the accuracy of the overall structural model validation process. Based on the GOF test with the SRMR value <0.10 or 0.08 (See Hu & Bentler, 1999) will be considered suitable for the research results. Normal Fit Index (NFI) produces a value between 0 and 1. The closer to 1 the better the model built.
In the results of table 5, it is known that SRMR obtained a value of 0.065, it is concluded that the SRMR value meets the standard between observed correlations. The NFI value of 0.745 is close to 1, so it is declared to meet the NFI standard. Hypothesis testing refers to the T-Statistic value and P-values. If the T-Statistic value> 1.96 or P-values <0.05, it is concluded that Ha is accepted. The following is table 6 of the path coefficient test results:
Based on the results of the path coefficient test in table 6, it shows that locus of control, self-confidence, need for achievement, and innovation have a positive and significant influence on social entrepreneurial intention, but propensity to take risk, tolerance ambiquity does not. On the other hand, the comparative hypothesis shows that there is no difference in social entrepreneurial intention from the gender aspect.
The results showed that locus of control has a positive and significant relationship with social entrepreneurial intention. This finding is consistent with previous research (Göksel & Aydıntan, 2011) which found that locus of control has a strong influence on entrepreneurial intention. In the context of social entrepreneurship, individuals who feel they have internal control tend to have the intention to engage in social ventures. This is supported by the findings of Gatewood et al. (1995) who highlighted that success factors of entrepreneurial ventures are related to internal locus of control.
Regarding propensity to take risk, this finding shows that there is no influence between propensity to take risk on social entrepreneurial intention. The results of this study are in line with research conducted Altinay et al. (2012), which reports that the propensity to take risk variable has an insignificant positive relationship. In contrast to previous research Luc et al. (2018) which shows the fact that the tendency to take risks can increase the perception of the possibility of social entrepreneurship; someone who tends to take high risks tends to be interested in risky work, and they also tend to be more confident in their ability to handle the job (Antonic, 2003; Macko & Tyszka, 2009). The results of this study suggest otherwise. There may be several reasons that are important to consider regarding the factors that may influence social entrepreneurial intentions in this finding. First, other factors may be more dominant in shaping individuals' intention to engage in social ventures such as instrinsic motivation, views on social issues and belief in the potential for social change that may have a stronger influence. Secondly, social entrepreneurship may have different characteristics from conventional entrepreneurship and the factors that influence individual intentions may vary according to the social environment, culture and entrepreneurial goals.
The results showed that self confidence has a positive and significant influence on social entrepreneurial intentions. Confident individuals tend to take real action in creating positive social impact. As stated by Burns (2008), self-confidence is very important to overcome insecurity in making good decisions and building your own business. This finding is in line with research conducted by (Ferreira et al., 2012). Without self-confidence, a person will not have the courage to take risks and find it difficult to make decisions. Self-confidence is the key entrepreneurial skill for success. In addition, Robinson et al. (1991) found that entrepreneurs have higher self-confidence, which can distinguish them from non-entrepreneurs.
Need achievement has a positive and significant effect on social entrepreneurial intention. Need achievement is one of the factors that encourage individuals to achieve goals and achievements. In the context of social entrepreneurship, individuals who have high need achievement tend to be more driven to achieve social goals and overcome challenges that may arise in social entrepreneurship endeavors. The results of this study are in line with Tong et al. (2011) showing the need for achievement as the main predictor of entrepreneurial intentions, and individuals who have a high level of achievement needs tend to be more active in entrepreneurial activities. These results are similar in research Ferreira et al. (2012), which confirms that the need for achievement is positively related to entrepreneurial intentions. In addition, Ramayah & Harun (2005) showed a positive relationship between need for achievement and entrepreneurial intention among students at the University Sains Malaysia.
This finding shows that tolerance ambiquity has no effect on social entrepreneurial intention. Some of the reasons for this result include: first, the more structured nature of social entrepreneurship. Social entrepreneurship often involves structured projects focused on solving specific social problems and has lower levels of ambiquity than conventional entrepreneurship. Therefore, individuals interested in social entrepreneurship may not experience significant ambiguity in their activities and ambiguity is therefore not a determining factor in social entrepreneurship. Secondly, other determinants such as personal values, motivation, social support or individual background are more dominant in influencing social entrepreneurial intention. These results provide more insight into how individuals interested in social entrepreneurship may have different characteristics and priorities. The results of this study are supported by research (Altinay et al., 2012) reported that ambiguity tolerance has an insignificant relationship with entrepreneurial intention. This finding contradicts several previous studies, namely; research conducted in Sarawak, East Malaysia, which shows that tolerance of ambiguity has a positive impact on entrepreneurial intentions among Dayak youth (Tateh et al., 2014). Then a previous study has found that tolerance to is a significant factor affecting entrepreneurial intention (Scarborough, 2011, Zarei et all., 2013).
Innovation has a positive and significant influence on social entrepreneurship intention. This is based on the ability of innovation to create creative solutions to social problems, enable efficient problem solving, encourage the participation of the younger generation, and support the development of social technology. Therefore, innovation has an important role in motivating individuals to engage in social entrepreneurship ventures. The results of this study are in line with Hamidi et al. (2008) found that high scores on creativity and previous entrepreneurial experience are positively associated with entrepreneurial intentions. Then, Koh (1996) revealed entrepreneurial intentions among college students have greater innovativeness than those who do not so, to become an entrepreneur, one of the important elements to explore individual intentions in venturing new businesses is innovation.
The results showed that there were no differences in social entrepreneurial intentions from the gender aspect. This is due to various factors including motivational factors that are not always directly related to gender. The influence of social and cultural contexts that can affect social entrepreneurial intentions, individual motivational factors that vary, the influence of social and cultural contexts, gender balance in access to education and opportunities, other factors such as age, education level, experience, and family environment, and the possibility of changing intentions along with social changes. The results of this study are similar to the research found by Smith et al., (2016) showing that gender differences have no direct influence on social entrepreneurship intentions. Likewise, the results of Setiawan et al. (2020), research on entrepreneurial intentions revealed that masculine and feminine gender orientation had no significant effect on entrepreneurial intentions. Contrary to some previous research (Hogg, 1991) (Wijaya, 2007), (de la Cruz Sánchez-Escobedo et al., 2014), (Zhao et al., 2005) which found that in general there are differences in a person's entrepreneurial intention.
This research provides significant benefits to society at large by promoting the development of social entrepreneurship, gender equality, and the development of individual psychological characteristics in the context of education and social entrepreneurship.
CONCLUSION
This study provides empirical evidence that supports the influence between individual psychological characteristics on social entrepreneurial intentions among Accounting education students throughout Indonesia with gender control variables. The results showed that individual psychological characteristics, namely locus of control, self-confidence, need for achievement, and innovation have a positive and significant influence on social entrepreneurial intentions. This indicates that it is important to develop or strengthen these individual psychological characteristics in order to increase students' interest in engaging in social entrepreneurship. Educational programs, especially in Accounting, should consider integrating these aspects in the curriculum to help students develop these attributes, which can increase their interest in social entrepreneurship in the future. Then the results of this study also show that there is no effect of propensity to take risk and ambiguity tolerancy on social entrepreneurship intention, these factors may not be a major consideration in students' decision to engage in social entrepreneurship. This can help in designing education or training programs that focus more on the influential psychological characteristics of individuals. This can help allocate resources and efforts more efficiently. Furthermore, this study found that there was no difference in social entrepreneurial intentions between male and female students, indicating that gender equality can be applied in the context of social entrepreneurship. This also means that opportunities in social entrepreneurship can be equitably accessed by students from different gender backgrounds.
This research may provide insights to educational institutions, particularly Accounting education programs, to integrate individual psychological characteristics in their curriculum. Educational programs can help students develop these attributes during their studies, so that they are ready to play a role in the entrepreneurial world. In addition, these results also confirm the need for further research to understand more deeply the factors that influence social entrepreneurial intentions, including other elements that may contribute as well as the implications of these findings on a broader level in Indonesian society. This research provides an important foundation for the development of more effective educational programs and initiatives in encouraging social entrepreneurship among Accounting education students, with reference to the key role of individual psychological characteristics in shaping students' social entrepreneurial intentions.
References
Ajzen, I. (1991). The Theory of Planned Behavior. Organizational Behavior and Human Decision Processes, 50(2), 179-211.
Antoncic, B. (2003). Pengambilan Resiko Dalam Kewirausahaan: Menerjemahkan Penghindaran Resiko di Tingkat Individu ke Dalam Pengambilan Resiko Organisasi. Jurnal Budaya Kewirausahaan,11(1), 1-23.
Bandura, A. (1977). Self-Efficacy: Toward A Unifying Theory of Behavioral Change. Psychological Review, 84(2), 191-215.
Budner, S. (1982). Intolerance of Ambiguity as A Personality Variable. Journal of Personality, 30(1), 29-50.
Burns, P. (2008). Corporate Entrepreneurship: Building the Entrepreneurial Organization, 2nd ed., New York, NY: Palgrave Macmillan.
Carr, J.C. & Sequeira, J.M. (2007). Prior Family Business Exposure as Intergenerational Influence and Entrepreneurial Intent: A Theory of Planned Behavior Approach. Journal of Business Research, 60(10), 1090-1098.
Dees, J. G. (2001). The Meaning of Social Entrepreneurship. Retrieved from https://centers.fuqua.duke.edu/case/wp-content/uploads/sites/7/2015/03/Article_Dees_MeaningofSocialEntrepreneurship_2001.pdf.
Ferreira, J.J., Raposo, M.L., Rodrigues, R.G., Dinis, A. & Paço, A.D. (2012). A Model of Entrepreneurial Intention: An Application of the Psychological and Behavioral Approaches. Journal of Small Business and Enterprise Development, 19(3), 424-440.
Gur-Erdogan, D., Eksioglu, S., Zafer-Gunes, D., & Sezen-Gultekin, G. (2014). The Relationship Between Social Entrepreneurship Characteristics and The Personal Innovativeness of Prospective Teachers. Anthropologist, 18(3), 727–733.
Hamidi, D., Wennberg, K. & Berglund, H. (2008), Creativity in Entrepreneurship Education. Journal of Small Business and Enterprise Development, 15(2), 304-320.
Ip, C. Y., Liang, C., Wu, S.-C., Law, K. M. Y., & Liu, H.-C. (2018). Enhancing social entrepreneurial intentions through entrepreneurial creativity: A comparative study between Taiwan and Hong Kong. Creativity Research Journal, 30(2), 132–142.
Koh, H. C. (1996). Testing Hypotheses of Entrepreneurial Characteristics: A Study of Hong Kong MBA Students. Journal of Managerial Psychology, 11(3), 12–25.
Kristiansen, S. & Indarti, N. (2004). Entrepreneurial Intention Among Indonesian and Norwegian Students. Journal of Enterprising Culture, 12(1), 55-78.
Krueger, N. F., Reilly, M. D., & Carsrud, A. L. (2000). Competing Models of Entrepreneurial Intentions. Journal of Business Venturing, 15(5), 411-432.
Kurjono, K. (2022). Entrepreneurial Intentions: Between Entrepreneurial Knowledge, Entrepreneurial Skills and Perceived Control Behavior. Dinamika Pendidikan, 17(2), 146-163.
Linan, F., Rohriguez-Cohard, J.C. & Rueda-Cantuche, J.M. (2011). Factors Affecting Entrepreneurial Intention Levels: A Role for Education. International Entrepreneurship and Management Journal, 7(2), 195-218.
Luc, P. T. (2018). Hubungan Antara Persepsi Akses Keuangan dan Niat Kewirausahaan Sosial di Kalangan Mahasiswa di Vietnam. Jurnal Ekonomi dan Bisnis Keuangan Asia, 5(1), 63-72.
Macko, A., & Tyszka, T. (2009). Kewirausahaan dan Pengambilan Risiko. Psikologi Terapan, 58(3), 469-487.
Mazzarol, T., Volery, T., Doss, N. & Thein, V. (1999). Factors Influencing Small Business Start-ups. International Journal of Entrepreneurial Behavior and Research, 5(2), 48-63.
McClelland, D. (1961). The Achieving Society. Princeton, NJ: Van Nostrand, 1506-1520.
Mueller, S. L., & Thomas, A. S. (2001). Culture and Entrepreneurial Potential: A Nine Country Study of Locus of Control and Innovativeness. Journal of Business Venturing, 16(1), 51–75.
Mulyana, N. (2017). Social Services for Families Experiencing Social Change. Proceedings of Research and Community Service, 4(1), 45–52.
Peredo, A. M., & McLean, M. (2006). Social Entrepreneurship: A Critical Review of the Concept. Journal of World Business, 41(1), 56–65.
Ramayah, T. & Harun, Z. (2005), Entrepreneurial Intention Among the Students of Universiti Sains Malaysia (USM). International Journal of Management and Entrepreneurship, 1 (1), 8-20.
Santosa, S. P. (2007). The Role of Social Entrepreneurship in Development. Paper presented at the Seminar "Building National Synergy Towards an Innovative, Inventive and Competitive Indonesia", Brawijaya University.
Santoso, D.A., & Selamat, F. (2019). Pengaruh Dukungan Universitas Dan Sikap Proaktif Terhadap Intensi Kewirausahaan Mahasiswa di Jakarta. Jurnal Manajerial dan Kewirausahaan, 1(3), 401-410.
Scarborough, N.M. (2011), Essentials of Entrepreneurship and Small Business Management, 6th ed., Edinburgh Gate: Pearson Education Limited.
Stanley Budner, N. (1962). Intolerance of Ambiguity as A Personality Variable. Journal of Personality, 30(1), 29–50. https://doi.org/10.1111/j.1467-6494.1962.tb02303.x.
Tateh, O., Latip, H.A. & Awang Marikan, D.A. (2014). Entrepreneurial Intentions Among Indigenous Dayak in Sarawak, Malaysia: An Assessment of Personality Traits and Social Learning. The Macrotheme Review, 3(2), 110-119.
Tong, X.F., Tong, D.Y.K. & Loy, L.C. (2011). Factor Influencing Entrepreneurial Intentions among University Students. International Journal of Social Sciences and Humanity Studies, 3(1), 487-496.
Tran, A. T. P., & Korflesch, H. V. (2016). A Conceptual Model of Social Entrepreneurial Intention Based on The Social Cognitive Career Theory. Asia Pacific Journal of Innovation and Entrepreneurship, 10(1), 17-38.
Zarei, E., Zainalipour, H. & Shahraki, L.S. (2013). Relationship between Achievement Motivation and Ambiguity Tolerance with Entrepreneurship Among Students in Hormozgan University. Journal of Educational and Management Studies, 3(2), 167-172.
Zhao, H., Seibert, S.E., & Hills, G.E. (2005). The Mediating Role of Self-Efficacy in The Development of Entrepreneurial Intentions'. Journal of Applied Psychology, 90(6), 1265–1272.

Downloads
Submitted
Accepted
Published
Issue
Section
License
Copyright (c) 2024 Jurnal Pendidikan Ilmu Sosial

This work is licensed under a Creative Commons Attribution 4.0 International License.













